中国GEO行业场景实践报告-金融行业
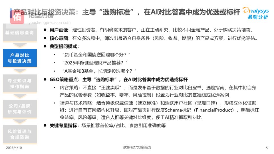
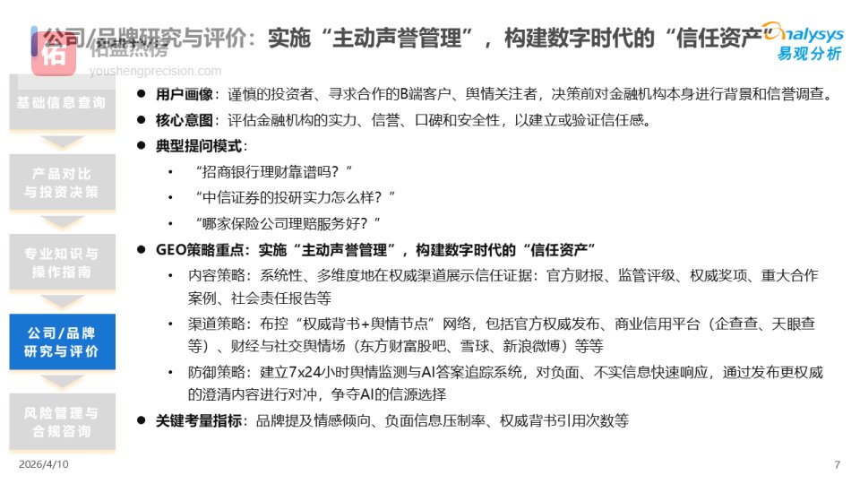
易观分析:易观分析深度拆解金融 GEO 五大核心场景,从基础信息查询到合规咨询,精准匹配用户全链路需求。紧扣高合规、高专业、长决策周期特性,赋能金融机构,抢占金融知识定义权,建立权威认知,实现合规与增长双赢!































易观分析将及时更新《中国GEO产业图谱》,如果您也是GEO产业中的一员,请及时与易观分析沟通。
易观分析也将开启对GEO亮点企业的推荐,敬请关注。
易观分析内容速览中国GEO行业市场发展报告2026中国GEO产业图谱及企业竞争力分析报告2026一套图谱告诉你出海服务商怎么选——2026中国互联网出海服务商生态图谱发布联系我们智姐姐:15646561016(微信同号)
媒体采访
易观分析媒介:ygfxmkt(微信号)
文章转载
Lisa:19720119431(微信同号)
研究说明
易观Analysys提供的产业分析,主要是在产业宏观数据、最终用户季度调研数据、厂商历史数据以及厂商季度业务监测信息等基础上,运用易观的产业分析模型,并结合市场研究、行业研究以及厂商研究方法得出的,主要反映了市场现状、趋势、拐点和规律,以及厂商的发展现状。
易观Analysys相信通过上述产业研究方法得出的数据在行业公认可接受误差范围内,可以准确反映行业走势与变化规律。
通过专业研究方法得到的研究结果,旨在供决策参考。厂商的实际数据请查询厂商发布的财务报告。