广州非户籍生升学全攻略:5大通道一次看懂
01四类非户籍生,你在哪一群?
广州的非户籍学生大致可归为四类,先弄清自己属于哪一档,再对症下药才不迷路。
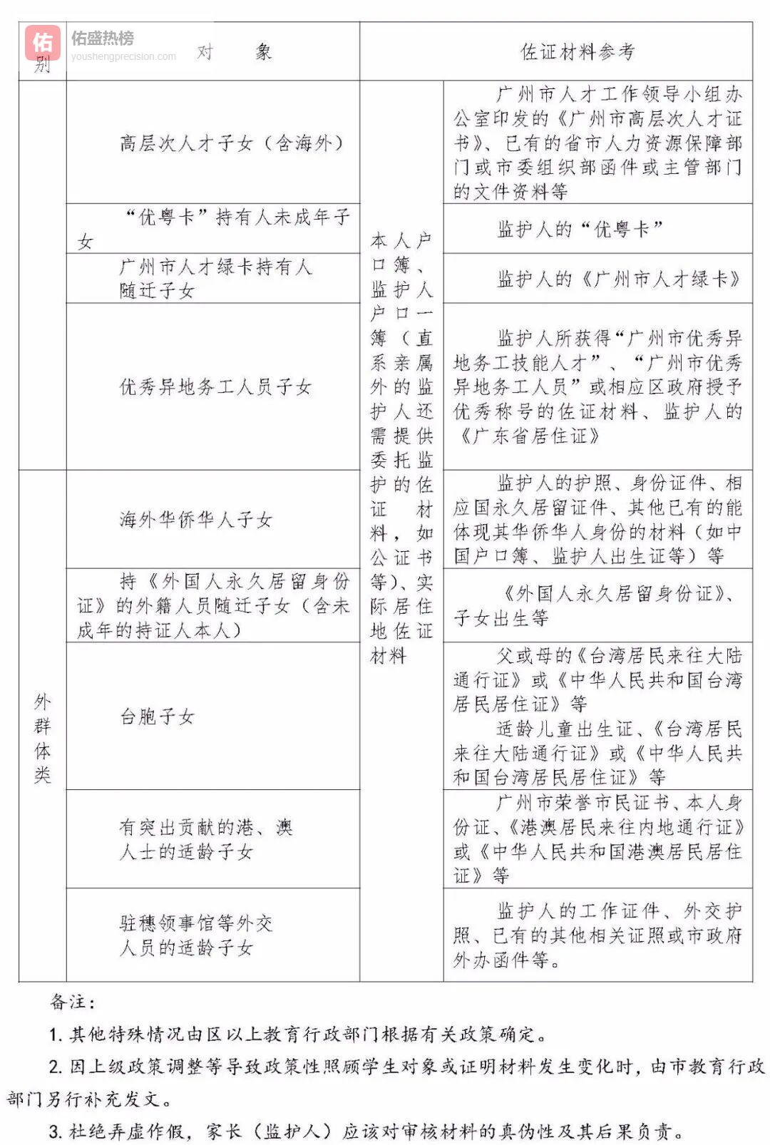
1.1 ▲ 政策性照顾群体没广州户口,却能“享受VIP待遇”。2019年清单里, 烈士、现役军人、殡葬/环卫一线工人、高层次人才、海外华侨华人等都在保护伞下。材料齐全,审核通过即可按本区户籍同等派位。

1.2 ▲ 来穗务工人员随迁子女 这是非户籍生里的“最大群体”。没广州户口、没政策光环,只能靠积分或企业指标“突围”。
1.3 ▲ “双无”外地人士子女既无广州户籍也无广州学籍,父母也不在穗居住工作——这类孩子想读公办,基本只能走积分或民办。
1.4 ▲ 港澳居民随迁子女持《港澳居民居住证》即可纳入“非户籍生”范畴,与内地孩子同场竞技,但须按港澳台侨类单独排队。
02五把钥匙,打开公办门
参照2020年政策,把 最稳、最省心、最常用的5条通道一次说清。
2.1 ▲ 积分入学——“分数说话”的硬核通道不迁户口、可填志愿、公办民办两条线。
好处:学费全免,被民办录取还能领补贴(小学2500元/学期、初中3000元/学期)。
注意:一旦转学或入户,补贴立即失效;小升初要重新积分申请。
2.2 ▲ 政策性照顾——清单里的“免试特权”填表→学校初审→区教育局核定。通过后与本区户籍生同待遇, 直接参加公办电脑派位,没通过也能回民办或自费。
2.3 ▲ 企业学位指标——“打工人”专属福利重点企业员工子女可报, 最多填4个志愿。账号为孩子身份证,密码后6位。放弃确认即视为放弃学位,没摇中还能转战积分。
2.4 ▲ 人才绿卡——“一张卡抵三证”广州市级或区级绿卡持有者, 子女从幼儿园到高中都能按户籍待遇。以花都为例:
父母持“花卡”+花都100%产权住宅,子女可统筹入读公办;
小学按“人户不一致”就近安排;
初中分“单校划片”和“多校电脑派位”两批,绿卡娃在第二轮仍有名额。
注意:选“花卡”就自动放弃积分入学资格,二者只能二选一。
2.5 ▲ 民办学校——兜底与摇号的双刃剑家长可报1–2个志愿。当报名人数>招生计划时, 100%电脑摇号。摇不上再等补录,时间窗口通常在7月中下旬,记得带齐居住证、社保、学籍证明。
03时间轴与避坑指南
3月:各区积分系统开放,错过当年只能等下一年;
4月:绿卡申请、企业指标报名同步启动;
5月:民办网报、政策性照顾材料提交;
6月:积分、绿卡、企业指标三榜公布;
7月:民办摇号、补录;积分入学二次填报(如需)。
提前一年准备居住证、社保、房产证三件套,才能不慌不忙把孩子送进心仪的学校。祝所有非户籍家庭都能在广州找到最适合的升学路径!